威廉希尔(williamhill)科技股份有限公司官网

FSHW 长期葡萄粉饲料通过改变肠道微生物群和代谢组减轻小鼠实验性缺血性卒中

发布时间:2026-05-01 01:51:30| 浏览次数:

  中风是全球主要的健康问题之一。健康的生活方式,包括规律的体育活动、健康的饮食和饮料,对预防缺血性中风损伤具有保护作用。一些富含多酚化合物的蔬菜和水果也被证明具有抗氧化特性。另一个很好的例子是葡萄粉(GP),它能缓解氧化应激。在本研究中,作者证实了4 周的GP治疗对小鼠缺血性中风具有保护作用。这种保护作用表现为外周血中低密度脂蛋白胆固醇和血细胞比容水平的降低。此外,基于16S rRNA测序和代谢组学数据,本文发现GP治疗后,毛螺菌科和代谢物非瑟酮显著增加。此外,作为类黄酮家族的一员,作者进一步证明非瑟酮在体外和体内均能抑制脂多糖诱导的单核/巨噬细胞促炎极化。这些数据为GP在中风引起的损伤中的保护作用提供了更深入的理解。

  本研究将仅饮用葡萄粉(GP)或饮用水(DW)4 周的小鼠进行大脑中动脉闭塞(MCAo)手术(图1A)。首先测量了GP组和DW组小鼠的体重。数据显示,4 周的常规GP摄入对小鼠体重没有影响(图1B)。MCAo后,尼氏染色结果显示,当小鼠摄入GP 4周后,脑梗死面积显著减少(图1C-D)。这些结果表明,在缺血性损伤前规律摄入GP对中风具有保护作用。

FSHW 长期葡萄粉饲料通过改变肠道微生物群和代谢组减轻小鼠实验性缺血性卒中(图1)

  图1 葡萄粉摄入可减少MCAo小鼠模型中的脑梗死。(A) 实验设置示意图。小鼠被随机分为2 组。一组常规喂食DW,另一组喂威廉希尔官方网站食DW中的GP,持续4 周。GP摄入4 周后,收集血液样本进行血液实验室检测。收集粪便样本进行16S rRNA测序和代谢组学检查。然后对小鼠进行MCAo。MCAo手术3 天后评估脑梗死。 (B) GP摄入4 周后小鼠体重的比较(每组n = 15)。n.s.表示无显著差异(P 0.05)。 (C) 尼氏染色识别的梗死面积代表性图像。 (D) 脑梗死量化(每组n = 5)。 (E) 中风小鼠外周血中LDL-C的水平。 (F) 中风小鼠外周血中HCT的水平。

  葡萄粉摄入降低低密度脂蛋白胆固醇(LDL-C)和红细胞压积(HCT)水平

  在持续4 周的葡萄粉摄入后,收集小鼠血样进行血液实验室检测。结果显示,4 周的GP喂养并未增加血糖、总胆固醇(TC)、甘油三酯(TG)或高密度脂蛋白胆固醇(HDL-C)水平。然而,这种治疗显著降低了LDL-C水平(图1E)。此外,在血液化学检测中,虽然其他指标没有变化,但HCT水平下降(图1F)。血液实验室数据表明,规律摄入GP可以降低外周血中LDL-C等关键因子水平,从而降低中风风险。

  16S rRNA测序的LEfSe分析显示,GP摄入后小鼠肠道微生物群组成发生了显著变化(图2A)。接着,使用Bray-Curtis距离表示

  β-多样性指数,代表样本间多样性的比较。PCoA分析显示,GP组和DW组之间存在显著的微生物群差异(图2B)。Permanova分析进一步证实了两组之间显著的距离,表明肠道微生物群发生了显著变化(图2C)。为了全面评估微生物群落的多样性,本文对门水平的相对丰度进行了表征。结果显示,GP组的厚壁菌门丰度增加,而ε-变形菌门丰度降低(图2D)。基于这些数据,作者根据Bray-Curtis方法对微生物群进行了聚类,结果显示GP组中瘤胃梭菌科(Lachnospiraceae)的丰度显著增加(图2E)。热图进一步显示了每个样本中物种丰度分布的趋势(图2F)。本研究使用了平均丰度前20 个属的丰度数据,并比较了样本间物种组成的差异。这些结果表明,规律摄摄入GP 4 周后对微生物群落具有一致的影响。

FSHW 长期葡萄粉饲料通过改变肠道微生物群和代谢组减轻小鼠实验性缺血性卒中(图2)

  图2 葡萄粉摄入改变肠道微生物群落。 (A) LEfSe分析显示GP组和DW组中微生物群的分类。 (B) GP和DW组肠道微生物群的Bray-Curtis距离指数的PCoA分析。图中每个点代表一个样本,不同颜色的点表示不同的组。椭圆形虚线%置信椭圆。 (C) 到对照组的距离。箱形图的上下端线分别代表上四分位数和下四分位数;中线代表中位数;上下边缘分别代表最大值和最小值;外围点代表异常值。P = 0.007,PERMANOVA。 (D) GP组和DW组之间微生物群的组成。 (E) 层次聚类分析显示葡萄粉摄入后微生物群的变化。 (F) 每个样本中物种丰度分布趋势的热图。

  3D PCA分析揭示了GP组和DW组之间代谢物的差异(图3A)。总共检测到1 537 种代谢物,其中26%是有机酸及其衍生物,24%是脂质和类脂分子,11.6%是杂环化合物(图3B)。基于单变量分析,在正负离子模式下检测到的所有代谢物(包括未识别的代谢物)均进行了方差分析。差异丰度代谢物的倍数变化(FC)(FC 1.5或FC 0.67,P值 0.05)以火山图形式显示(图3C和E,图3C为正离子模式,图3E为负离子模式)。接着,对显著差异丰度的代谢物(VIP 1,P值 0.05)进行了层次聚类分析。相同类别的代谢物具有相似的模式,可能具有相似的功能或参与相同的代谢过程或细胞通路(图3D和F,图3D为正离子模式,图3F为负离子模式)。在所有代谢物中,有几种代谢物显著增加,例如非瑟酮(M285T187)和环己烷磺酸(M178T66)(图3E)。这些结果表明,GP摄入改变了代谢模式。

FSHW 长期葡萄粉饲料通过改变肠道微生物群和代谢组减轻小鼠实验性缺血性卒中(图3)

  图3 小鼠粪便样本中GP组和DW组的代谢组学分析。 (A) 代谢物3D-PCA得分。绿色点=DW组;蓝色点=GP组;紫色点=质量控制。 (B) 已识别代谢物的不同类型数量。 (C, E) 葡萄粉摄入后改变的代谢物火山图。红色圆圈表示上调,蓝色圆圈表示下调,黑色圆圈表示无显著差异。 (C) 正离子代谢物, (E) 负离子代谢物。 (D, F) 葡萄粉摄入后差异累积代谢物的热图。 (D) 正离子代谢物, (F) 负离子代谢物。

  为了研究GP摄入4 周后肠道微生物与代谢物之间的潜在关联,进行了典型对应分析(CCA)(图4A)。结果显示,非瑟酮(M285T187)(图4A, B)与增加的微生物(如瘤胃梭菌科)高度相关。在这4 种高度正相关的代谢物中(图4B),非瑟酮(M285T187)是GP组和DW组之间差异最显著的一种(图4C-F)。代谢物与肠道微生物群之间的这种正相关表明,改变肠道微生物群可能是重建肠道代谢微环境的有效途径。

FSHW 长期葡萄粉饲料通过改变肠道微生物群和代谢组减轻小鼠实验性缺血性卒中(图4)

  图4 微生物群落与代谢物之间的关系。(A) 小鼠摄入GP后肠道微生物群(属水平)和代谢物的CCA分析。红点=DW组;蓝点=GP组。P = 0.003,置换检验。 (B) 前4 个相关代谢物的列表。 (C-F) 前4 个相关代谢物的相对水平。 (C) 非瑟酮; (D) 前列腺素f₂ β; (E) 环己烷磺酸; (F) 丁二酸。

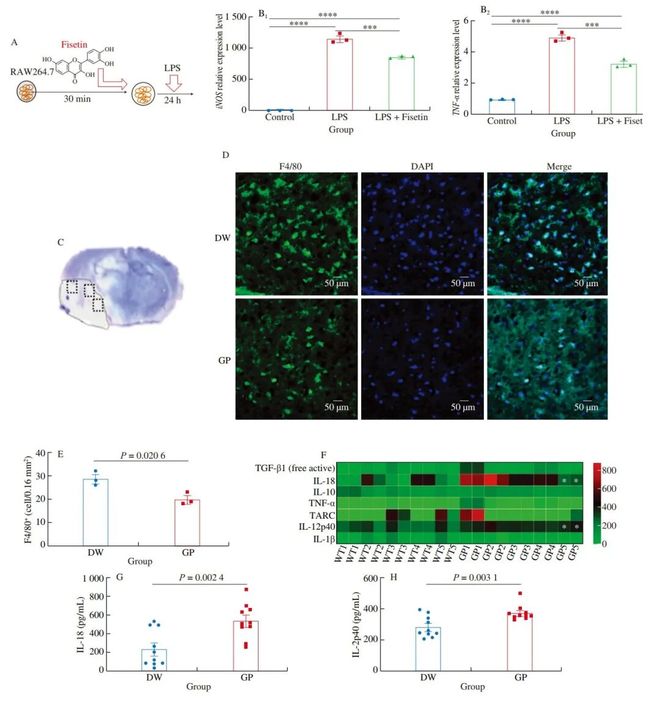
  接下来,检查了非瑟酮是否影响巨噬细胞极化(图5A)。qPCR数据显示,当RAW264.7细胞与非瑟酮一起孵育时,iNOS和TNF-α的相对表达水平显著降低,这表明非瑟酮可以抑制巨噬细胞向促炎极化(图5B)。免疫荧光染色结果显示,与DW组相比,喂食GP的小鼠缺血半球中F4/80+细胞数量显著减少(图5C-E)。作者之前的研究表明,巨噬细胞功能标志物的表达水平可以预测免疫细胞的炎症状态。在当前研究中,细胞珠阵列(CBA)实验显示,GP组小鼠血清中IL-18和IL-12p40显著增加(图5F-H)。

FSHW 长期葡萄粉饲料通过改变肠道微生物群和代谢组减轻小鼠实验性缺血性卒中(图5)

  图5 非瑟酮对巨噬细胞功能以及GP摄入对小鼠免疫系统的影响。 (A) 非瑟酮在LPS刺激巨噬细胞极化中的作用示意图。 (B) 在存在或不存在非瑟酮(30 μmol/L)的情况下,LPS(1 μg/mL)处理的RAW246.7细胞中iNOS和TNF-α的相对mRNA水平通过qPCR测量。*** P 0.001,**** P 0.000 1。 (C) 图片显示了拍照的位置。 (D) F4/80染色缺血脑切片的代表性免疫荧光图像。绿色=F4/80+细胞;蓝色=DAPI。 (E) 条形图显示F4/80+阳性细胞的量化。 (F) 细胞珠阵列显示DW组与GP组小鼠血清中单核细胞/巨噬细胞分泌的促炎细胞因子。(G) 中风小鼠外周血中IL-18的水平。 (H) 中风小鼠外周血中IL-12p40的水平。

  本研究详细阐述了板栗非淀粉多糖(CNP)的特性及其在DSS诱导的溃疡性结肠炎(UC)小鼠模型中的治疗效果与潜在机制。CNP经一系列除杂过程获得,主要由鼠李糖、甘露糖、果糖、葡萄糖醛酸、核糖和半乳糖醛酸等单糖组成,并含有中性糖和糖醛酸。研究结果显示,CNP干预显著改善了UC小鼠的临床症状,包括缓解体重减轻、抑制结肠缩短、减轻脾肿大和显著降低疾病活动指数(DAI)评分。组织病理学分析进一步证实,CNP能减少炎性细胞浸润,恢复肠道隐窝结构,并增加黏膜杯状细胞数量。在机制层面,CNP通过多途径发挥作用。它显著下调促炎细胞因子(如IFN-γ、IL-1β、TNF-α、IL-6)的表达,同时上调抗炎因子IL-10。此外,CNP通过恢复Occludin、Claudin和ZO-1等紧密连接蛋白的表达,有效保护了肠道屏障的完整性。CNP还能通过提高超氧化物歧化酶(SOD)和过氧化氢酶(CAT)活性,降低丙二醛(MDA)和髓过氧化物酶(MPO)水平,从而抑制氧化应激,增强结肠组织的抗氧化能力。进一步研究表明,CNP能够有效抑制PI3K/NF-κB信号通路,表现为该通路中IL-1β、MyD88、P65、TNF-α、TL威廉希尔官方网站R2、PI3K、AKT和NF-κB等关键基因的表达下调。这提示CNP可能通过调节该炎症相关通路发挥其抗结肠炎作用。尽管本研究证实了CNP作为潜在天然抗结肠炎剂的功效,但其结构-活性关系仍需深入表征,并且在应用于人类之前,仍需在人类相关模型中进行安全性评估和临床试验。

FSHW 长期葡萄粉饲料通过改变肠道微生物群和代谢组减轻小鼠实验性缺血性卒中(图6)

  图6 肠道微生物群、外周血和大脑之间免疫相互作用的示意图。GP通过肠-脑-免疫轴发挥保护作用的总结。应对缺血性损伤,外周血中HCT水平升高,而LDL-C水平降低。GP摄入小鼠的肠道微生物群组成与DW组有显著差异。GP摄入小鼠的Lachnospiraceae增加,而Bifidobacterium减少。此外,升高的非瑟酮缓解了单核细胞和MoDM向促炎状态的极化,这对外周血的缺血性中风具有保护作用。

  总之,常规葡萄籽粉(GP)摄入对缺血性中风具有保护作用。其保护作用依赖于肠道、大脑和免疫系统之间的相互作用(图6)。常规GP摄入通过增加Lachnoclostridium和随后的代谢来塑造肠道微生物群的组成。值得注意的是,非瑟酮的分泌可以抑制巨噬细胞的促炎极化,从而影响中风的进展和预后。本研究为GP的健康益处机制提供了新颖的见解。

  尽管本研究提供了有价值的见解,但仍存在固有的局限性。首先,作者已经证明非瑟酮孵育抑制了巨噬细胞体外促炎基因的表达,但其分子机制仍不清楚,需要更深入的研究。此外,由于本研究中GP摄入的动物是健康的雄性小鼠,因此老年或雌性小鼠是否具有相似的结果,以及这些发现如何应用于临床人类患者,仍不确定。这些考虑因素强调了未来研究的必要性,以完善对长期GP摄入在缺血性中风中发挥保护作用的理解。

  为汇聚全球智慧共探产业变革方向,搭建跨学科、跨国界的协同创新平台,由北京食品科学研究院、中国肉类食品综合研究中心、国家市场监督管理总局技术创新中心(动物替代蛋白)、中国食品杂志社《食品科学》杂志(EI收录)、中国食品杂志社《Food Science and Human Wellness》杂志(SCI收录)、中国食品杂志社《Journal of Future Foods》杂志(ESCI收录)主办,西南大学、 重庆市农业科学院、 重庆市农产品加工业技术创新联盟、重庆工商大学、重庆三峡学院、西华大学、成都大学、四川旅游学院、西昌学院、北京联合大学协办的“ 第三届大食物观·未来食品科技创新国际研讨会 ”, 将于2026年4月25-26日 (4月24日全天报到) 在中国 重庆召开。

  为系统提升我国食品营养与安全的科技创新策源能力,加速科技成果向现实生产力转化,推动食品产业向绿色化、智能化、高端化转型升级,由北京食品科学研究院、中国食品杂志社《食品科学》杂志(EI收录)、中国食品杂志社《Food Science and Human Wellness》杂志(SCI收录)、中国食品杂志社《Journal of Future Foods》杂志(ESCI收录)主办,合肥工业大学、安徽农业大学、安徽省食品行业协会、安徽大学、合肥大学、合肥师范学院、北京工商大学、中国科技大学附属第一医院临床营养科、安徽粮食工程职业学院、安徽省农科院农产品加工研究所、安徽科技学院、皖西学院、黄山学院、滁州学院、蚌埠学院共同主办的“第六届食品科学与人类健康国际研讨会”,将于 2026年8月15-16日(8月14日全天报到)在中国 安徽 合肥召开。

  特别声明:以上内容(如有图片或视频亦包括在内)为自媒体平台“网易号”用户上传并发布,本平台仅提供信息存储服务。

  湖南某医院职工举报院长儿子“吃空饷”涉百万奖金,医院纪委查实“重复拿钱”2万元并退款,否认“吃空饷”,举报人要求提级调查

  伦敦世乒赛!爆11-0惨案!63岁倪夏莲自动让分,王楚钦放狠话捍卫国乒荣耀

  马斯克天价薪酬方案曝光:若SpaceX市值达到7.5万亿美元且在火星建立至少100万人的人类永久定居点,马斯克将获授2亿股股票;国家数据局透露,全国已建...

  骑士逆转险胜3-2猛龙:哈登23+9季后赛破4000分 莫布利23+9

  多元供给激活“五一”假期文旅市场 “新玩法+新体验”成为拉动消费新增量

  第16课What to say at dinner banquets商务宴请职场形象加分表达

TOP